Frontiers in Immunology:一例同步性三原发癌诊疗突破,信迪利单抗联合化疗与靶向治疗的个体化方案实践
2025-08-23 熊佳仪 MedSci原创 发表于上海
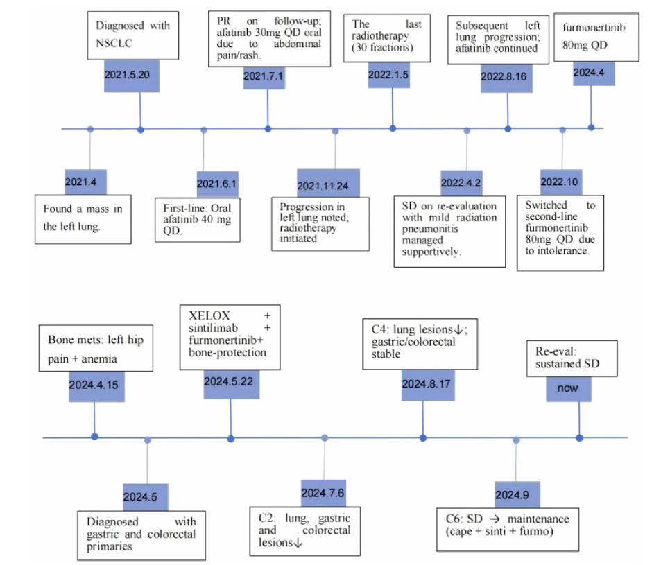
信迪利单抗联合XELOX化疗及伏美替尼靶向治疗使肺胃肠三原发癌患者肺部病灶显著缩小,胃部溃疡瘢痕化,直肠病灶稳定,贫血改善,治疗过程中仅出现1级骨髓抑制,实现长期疾病稳定。







本网站所有内容来源注明为“梅斯医学”或“MedSci原创”的文字、图片和音视频资料,版权均属于梅斯医学所有。非经授权,任何媒体、网站或个人不得转载,授权转载时须注明来源为“梅斯医学”。其它来源的文章系转载文章,或“梅斯号”自媒体发布的文章,仅系出于传递更多信息之目的,本站仅负责审核内容合规,其内容不代表本站立场,本站不负责内容的准确性和版权。如果存在侵权、或不希望被转载的媒体或个人可与我们联系,我们将立即进行删除处理。
在此留言








#靶向治疗# #信迪利单抗#
45 举报