CNS Neuroscience & Therapeutics:我国学者揭示抑郁症通过肠道菌群诱导的NLRP3过度活化加重免疫性肝炎
2026-01-14 熊佳仪 MedSci原创 发表于上海
本研究表明抑郁症是加重免疫性肝炎进展的一个重要因素。其核心机制在于,抑郁状态导致肠道屏障功能受损,引发肠道菌群失调,并使特定细菌如台湾乳球菌得以易位至肝脏。
自身免疫性肝炎是一种由免疫耐受破坏导致的免疫介导的肝脏炎症性疾病,其发病率逐年上升。值得注意的是,抑郁症在自身免疫性肝炎患者中的发生率远高于普通人群,并且抑郁症状会降低患者对标准治疗的依从性,增加复发风险,甚至被认为是肝纤维化进展的重要危险因素。尽管先前研究提示抑郁、肠道菌群失调以及NLRP3炎症小体激活均分别与自身免疫性肝炎的病理过程相关,但抑郁是否以及如何通过影响肠道微环境来加剧肝炎的机制尚不明确。本研究旨在探索抑郁症对免疫性肝炎进展的影响,并深入阐明其背后涉及肠道菌群与NLRP3炎症小体的分子机制。

本研究整合了临床研究与动物实验以系统验证科学假设。在临床部分,研究连续纳入了2021年12月至2023年12月期间就诊的260名确诊为自身免疫性肝炎且已接受为期两年标准化治疗的患者,并招募了173名年龄和性别匹配的健康个体作为对照。所有参与者的抑郁症状均由两名经过培训的临床医生使用24项汉密尔顿抑郁量表进行评估。研究人员系统性地收集了患者最新的肝脏病理报告、影像学报告以及包括肝功能、免疫球蛋白、自身抗体在内的系列实验室参数,并依据病理或临床证据诊断肝硬化。在动物实验部分,研究选用雌性C57BL/6小鼠以匹配临床研究中疾病的性别倾向性。通过为期八周的慢性不可预知温和应激程序诱导小鼠的抑郁样行为,同时每周一次静脉注射刀豆蛋白A以建立免疫介导的肝炎模型。为了直接探究肠道菌群的作用,研究还进行了粪菌移植实验,将来自重度抑郁症患者或健康对照者的粪便微生物群落移植给经抗生素预处理的小鼠。此外,研究还从抑郁患者菌群移植小鼠的肝脏中分离出特定细菌进行单一定植实验,并评估了抗抑郁药米氮平以及针对该特定细菌的疫苗的干预效果。统计分析采用逻辑回归模型评估抑郁与肝硬化的关联,动物实验数据则使用方差分析等方法进行组间比较。
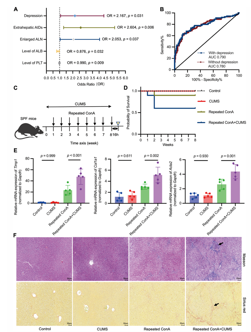
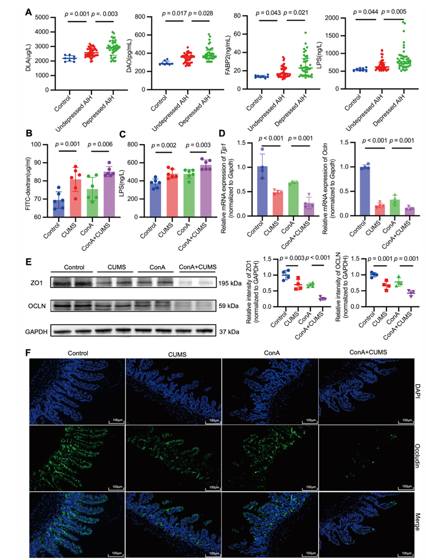
研究结果首先在临床队列中证实了抑郁与更严重的疾病状态相关。在接受两年标准治疗的自身免疫性肝炎患者中,有高达40.8%的个体表现出抑郁症状,显著高于健康对照组的15.0%。与无抑郁的自身免疫性肝炎患者相比,伴有抑郁的患者血清丙氨酸氨基转移酶、天冬氨酸氨基转移酶和免疫球蛋白G水平更高,而补体C3和C4水平更低,同时其肝硬化、肝外自身免疫性疾病和腹部淋巴结肿大的发生率也显著升高。多因素逻辑回归分析进一步确认,抑郁是自身免疫性肝炎患者发生肝硬化的独立危险因素。在动物模型中,慢性不可预知温和应激干预不仅成功诱导了小鼠的抑郁样行为,还显著加剧了由重复刀豆蛋白A注射所引发的肝纤维化,表现为纤维化标志物基因表达上调、肝脏胶原沉积加重以及小鼠死亡率增加。机制探索发现,抑郁破坏了肠道屏障的完整性。在临床患者中,抑郁患者的血清D-乳酸、二胺氧化酶等肠屏障损伤标志物水平更高。在动物实验中,慢性应激或抑郁患者来源的粪菌移植均导致小鼠肠道紧密连接蛋白表达下降,血清内毒素和荧光素异硫氰酸酯-葡聚糖水平升高,表明肠道通透性增加。更关键的是,这种肠屏障破坏导致了肠道细菌的易位。

图1:抑郁症促进免疫性肝炎中纤维化的进展。(A)采用逻辑回归分析识别与自身免疫性肝炎患者肝硬化相关的指标。(B)通过计算受试者工作特征曲线下面积评估逻辑模型的性能。(C)研究设计示意图。(D)不同组别小鼠的生存曲线。(E)肝脏组织中纤维化标志物基因表达的定量分析。(F)肝脏切片的Masson三色染色和天狼星红染色显微照片。
研究者成功从接受抑郁患者粪菌移植的小鼠肝脏中分离培养并鉴定出一种名为台湾乳球菌的细菌。随后的单一定植实验证明,仅定植台湾乳球菌就足以在小鼠中引发抑郁样行为、破坏肠道屏障并导致该细菌易位至肝脏和肠系膜淋巴结,进而诱发肝脏损伤。在分子层面,抑郁促进了肝脏NLRP3炎症小体的过度激活。在抑郁的自身免疫性肝炎患者肝组织、慢性应激小鼠以及定植了抑郁患者菌群或台湾乳球菌的小鼠肝脏中,NLRP3、Caspase-1和白介素-1β的表达均显著上调,且与肝脏巨噬细胞的浸润增加相关。使用特异性NLRP3抑制剂MCC950能够有效减轻慢性应激加剧的刀豆蛋白A肝炎。抗抑郁药米氮平的治疗则展现出了双重保护作用,它既能增强肠道紧密连接、修复肠屏障功能,又能抑制肝脏巨噬细胞中NLRP3炎症小体的激活,从而缓解肝损伤。最后,研究还发现,针对台湾乳球菌的特异性疫苗能够有效阻止该细菌的肠道易位,并减轻其在单定植小鼠中所引起的肝脏炎症和NLRP3激活。

图2:抑郁症加剧免疫性肝炎中肠道屏障功能的破坏。(A)血清肠屏障损伤标志物水平分析。(B,C)体内肠道通透性评估及血清内毒素水平。(D,E)肠道紧密连接蛋白基因及蛋白表达分析。(F)肠道occludin蛋白免疫荧光染色代表图。
综上所述,本研究表明抑郁症是加重免疫性肝炎进展的一个重要因素。其核心机制在于,抑郁状态导致肠道屏障功能受损,引发肠道菌群失调,并使特定细菌如台湾乳球菌得以易位至肝脏。易位的细菌或其产物进而过度激活肝脏巨噬细胞中的NLRP3炎症小体,驱动炎症反应,最终加剧肝损伤和纤维化进程。这一“肠-肝轴”机制的阐明,强调了在自身免疫性肝炎临床管理中筛查和治疗抑郁症的必要性。同时,研究提示抗抑郁药米氮平以及针对特定致病菌的疫苗可能是潜在的辅助治疗策略,为改善伴有抑郁的自身免疫性肝炎患者预后提供了新的思路。
原始出处
Zhou, S., Guo, L., Chen, N., Liu, H., Liu, X., Li, J., Dong, S., Liu, J., Wang, X., Ran, Y., Liu, M., Chu, H., Li, Y., Yang, H., Zhao, J., & Zhou, L. (2026). Depression Aggravates Immune-Mediated Hepatitis Through NLRP3 Overactivation Induced by Intestinal Microbiota. CNS Neuroscience & Therapeutics, 32, e70743. https://doi.org/10.1002/cns.70743
本文相关学术信息由梅斯医学提供,基于自主研发的人工智能学术机器人完成翻译后邀请临床医师进行再次校对。如有内容上的不准确请留言给我们。
本网站所有内容来源注明为“梅斯医学”或“MedSci原创”的文字、图片和音视频资料,版权均属于梅斯医学所有。非经授权,任何媒体、网站或个人不得转载,授权转载时须注明来源为“梅斯医学”。其它来源的文章系转载文章,或“梅斯号”自媒体发布的文章,仅系出于传递更多信息之目的,本站仅负责审核内容合规,其内容不代表本站立场,本站不负责内容的准确性和版权。如果存在侵权、或不希望被转载的媒体或个人可与我们联系,我们将立即进行删除处理。
在此留言










#抑郁症# #自身免疫性肝炎# #肠道菌群#
44 举报