Circulation:心肌梗死后脂肪浸润的秘密,TGF-β信号通路的新发现及其临床意义
2025-09-21 吾乃喵大人 MedSci原创 发表于上海
本文深入解析了心肌梗死后瘢痕组织中脂肪组织浸润的分子机制,揭示了TGF-β信号通路在纤维细胞向脂肪细胞转化中的关键作用,探讨其对心脏功能障碍及心律失常的潜在影响。
心肌梗死(MI)是导致心力衰竭和死亡的主要原因之一。随着再灌注治疗和急性期管理的进步,更多患者得以存活,但心肌梗死后的瘢痕形成及其长期影响仍是临床难题。传统观点认为瘢痕组织主要由纤维化组织构成,然而,越来越多的研究发现,心肌梗死后的瘢痕区常伴有脂肪组织浸润。这种脂肪组织的出现,即所谓的脂肪样化,被认为可能促进心脏功能衰退和心律失常的发生,但其细胞和分子机制尚不清楚。

本研究采用了多层次的方法体系:1.动物模型:利用纤维细胞特异性敲除TGF-β通路中关键受体TbR2(转化生长因子β型受体2)的基因工程小鼠,模拟心肌梗死后的瘢痕重塑过程。通过设置有再灌注和无再灌注两种心肌梗死模型,评估不同条件下TGF-β信号缺失对心脏修复的影响。2.功能评估:采用超声心动图监测心脏结构及功能变化,结合组织学分析,详细观察瘢痕组织的细胞组成及脂肪浸润程度。3.细胞系和体外实验:利用小鼠心脏纤维细胞,分别进行基因敲除和药理阻断TGF-β信号,评估其对脂肪生成相关基因表达的影响及纤维细胞向脂肪细胞的转化能力。4.人源数据分析:通过分析心肌梗死患者的单细胞RNA测序数据,验证纤维细胞向脂肪细胞转化的存在及其分子特征。5.血缘追踪技术:明确纤维细胞是脂肪细胞的前体,排除其他细胞来源的可能。
关键发现:TGF-β信号的缺失促进纤维细胞脂肪样转化
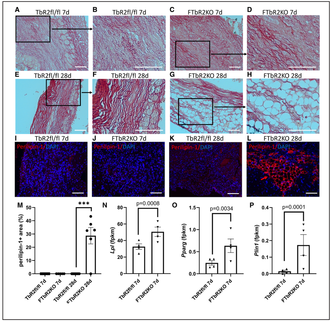
结果显示,纤维细胞特异性删除TGF-β受体TbR2,显著增加了心肌梗死后早期心脏破裂的风险,提示该信号在维持瘢痕结构稳定中至关重要。更令人关注的是,TbR2缺失导致瘢痕中30%到40%的区域被脂肪细胞替代,表明脂肪样化是一个显著的病理特征。 血缘追踪实验进一步证明,这些脂肪细胞确实来源于纤维细胞,且这一过程不依赖于经典的Smad依赖信号通路,暗示了新的非Smad介导的信号机制在其中发挥作用。体外实验中,TbR2的抑制激活了脂肪发生相关基因,促使纤维细胞在脂肪生成培养基中更易转化为脂肪细胞。 此外,人类心肌梗死瘢痕中也检测到一部分纤维细胞获得了脂肪细胞基因表达特征,进一步印证了该机制的临床相关性。

图:FTbR2基因敲除小鼠在心肌梗死后破裂相关死亡率升高
机制解析:TGF-β通路维护纤维细胞命运的核心角色
TGF-β信号通路在组织修复与纤维化中扮演重要角色。其功能一方面促进胶原蛋白合成与组织稳定,另一方面维持纤维细胞的特异性表型。通路中TbR2受体的缺失打破了这一平衡,促使纤维细胞发生表型转变,向脂肪细胞分化。 非Smad依赖信号通路的激活可能涉及多种下游效应因子,如MAPK、PI3K/Akt等信号级联,调控脂肪生成相关基因的表达。这一发现为心肌梗死后脂肪样化的细胞与分子基础提供了全新视角。

图:成纤维细胞特异性TGF-β信号通路的阻断可诱导脂肪细胞浸润瘢痕组织
临床意义与未来展望:脂肪样化的诊疗潜力
心肌瘢痕脂肪样化不仅影响心脏机械性能,还可能引发电生理异常,增加恶性心律失常风险。理解其分子机制有助于开发靶向治疗手段,防止或逆转这一过程,从而改善心肌梗死患者的预后。 未来研究可聚焦于:精准调控TGF-β信号,特别是非Smad途径,探寻可控的药物靶点;开发新型分子探针和影像技术,实现脂肪样化的早期检测和动态监测;评估脂肪样化与心律失常发生的直接关联,指导个体化心律管理策略。 此外,考虑到不同患者的遗传背景和病理环境差异,个体化治疗方案将是未来的重要方向。
原始出处
Izabela Tuleta , MD, PhD; Harikrishnan Venugopal , PhD; Kevin O’Leary , MS; Deyou Zheng , PhD;Nikolaos G. Frangogiannis , MD.Fibroblast-Specific Loss of TGF-β Signaling Mediates Lipomatous Metaplasia in the Infarcted Heart.Circulation. 2025;152:00–00. DOI: 10.1161/CIRCULATIONAHA.125.075676
本文相关学术信息由梅斯医学提供,基于自主研发的人工智能学术机器人完成翻译后邀请临床医师进行再次校对。如有内容上的不准确请留言给我们。
本网站所有内容来源注明为“梅斯医学”或“MedSci原创”的文字、图片和音视频资料,版权均属于梅斯医学所有。非经授权,任何媒体、网站或个人不得转载,授权转载时须注明来源为“梅斯医学”。其它来源的文章系转载文章,或“梅斯号”自媒体发布的文章,仅系出于传递更多信息之目的,本站仅负责审核内容合规,其内容不代表本站立场,本站不负责内容的准确性和版权。如果存在侵权、或不希望被转载的媒体或个人可与我们联系,我们将立即进行删除处理。
在此留言









#心肌梗死# #脂肪浸润#
0 举报