化疗药物是临床应用比较广泛的抗肿瘤药物,具有独特的分子结构及作用机制,临床应用时往往存在诸多的注意事项。同时,为了达到最佳的抗肿瘤效果,临床上常常采用多种化疗药物联合用药的治疗方案,因而容易出现药物之间的配伍禁忌。不合理的用药不仅无法达到治疗期望,还可能出现“增毒减效”的效果。
为此,小编特地整理了常见化疗药物的禁忌症以供各位读者参考学习!
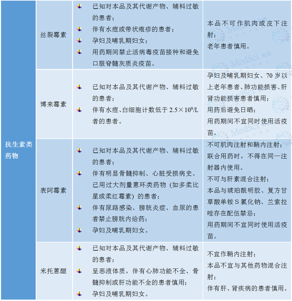
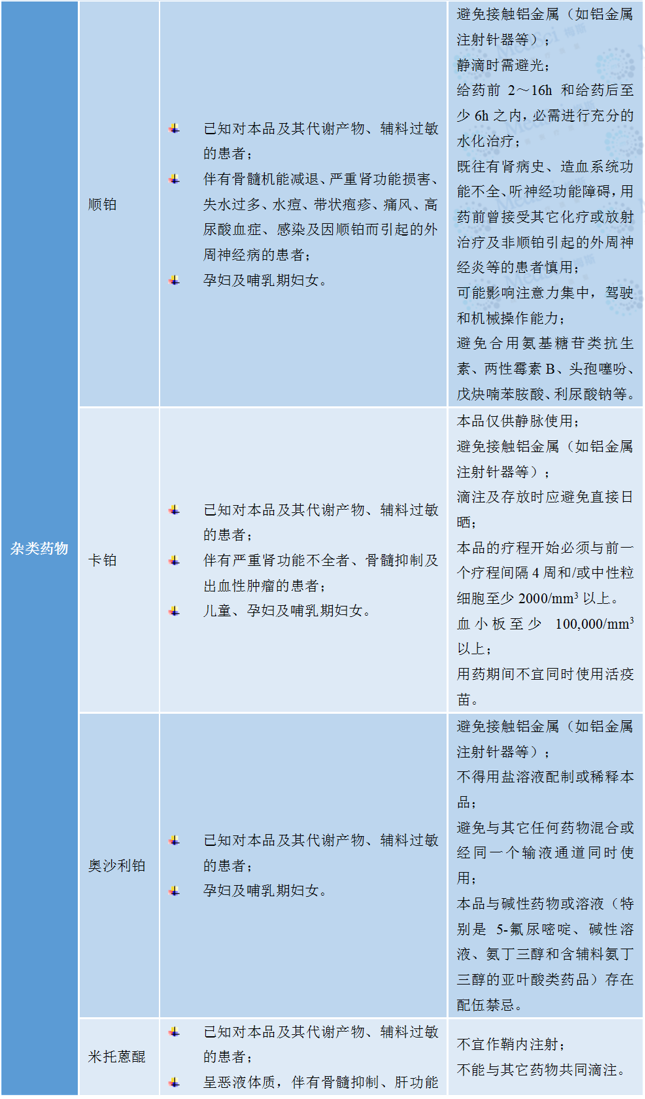
常见化疗药物的禁忌症






参考文献:
[1] 张小娟, 白卉, 郑莹,等. 临床化疗药物配伍禁忌[J]. 护理研究:中旬版, 2017, 31(006):2070-2072.
[2] 冯爽. 临床化疗药物配伍禁忌分析[J]. 临床医药文献电子杂志, 2018, 5(20):2.
[3] 金冶宁, 王雅杰. 肿瘤化疗药物应用中的配伍与禁忌[J]. 中国实用内科杂志, 1996, 015(006):478-479.
[4] 药品说明书.
版权声明:
本网站所有内容来源注明为“梅斯医学”或“MedSci原创”的文字、图片和音视频资料,版权均属于梅斯医学所有。非经授权,任何媒体、网站或个人不得转载,授权转载时须注明来源为“梅斯医学”。其它来源的文章系转载文章,或“梅斯号”自媒体发布的文章,仅系出于传递更多信息之目的,本站仅负责审核内容合规,其内容不代表本站立场,本站不负责内容的准确性和版权。如果存在侵权、或不希望被转载的媒体或个人可与我们联系,我们将立即进行删除处理。
在此留言
本网站所有内容来源注明为“梅斯医学”或“MedSci原创”的文字、图片和音视频资料,版权均属于梅斯医学所有。非经授权,任何媒体、网站或个人不得转载,授权转载时须注明来源为“梅斯医学”。其它来源的文章系转载文章,或“梅斯号”自媒体发布的文章,仅系出于传递更多信息之目的,本站仅负责审核内容合规,其内容不代表本站立场,本站不负责内容的准确性和版权。如果存在侵权、或不希望被转载的媒体或个人可与我们联系,我们将立即进行删除处理。
在此留言


#禁忌症#
126 举报
#禁忌#
128 举报
#化疗药#
142 举报