Chin Med:清上防风汤延长A型流感病毒感染小鼠生存期,多组学证实其通过抑制促炎因子、调节肠道菌群代谢发挥作用
2025-10-11 清泉心田 MedSci原创 发表于上海
本研究基于多组学与机器学习方法系统揭示了清上防风汤抗A型流感病毒的分子机制,强调通过抑制Myd88和Ccl5信号通路,调节宿主免疫反应及代谢网络,有效抑制病毒复制和炎症反应。
A型流感病毒(Influenza A virus, IAV)作为全球呼吸道传染病的主要病原,因其高变异性和传播速度快,导致每年数十万死亡病例,给公共卫生带来严峻挑战。现有抗病毒药物如神经氨酸酶抑制剂(奥司他韦)和RNA聚合酶抑制剂虽为首选,但耐药性增强及疗效有限亟需寻找新型疗法。 中医药在防治病毒性呼吸道感染中历史悠久,清上防风汤(Fangqin Qinggan Decoction,FQ-01)作为经典方剂,临床上已显示治疗上呼吸道病毒感染的良好疗效,然而其具体分子作用机制尚不清晰。随着多组学技术和机器学习的兴起,系统探究中药复方抗病毒机理成为可能。

本研究首先采用Balb/c小鼠流感病毒感染模型,设立高低剂量清上防风汤组和奥司他韦对照组,观察生存率、临床症状、体重、体温及食欲的变化。肺组织病毒载量通过RT-qPCR定量,肺脏病理损伤采用HE染色及免疫组化分析。 网络药理学结合TCMSP和GeneCards数据库筛选活性成分及其靶点,构建蛋白互作网络(PPI)并进行功能富集分析。利用公开转录组数据(GSE163959)开展差异表达基因分析和加权基因共表达网络分析(WGCNA),结合LASSO回归机器学习筛选关键靶点。 进一步对小鼠肺组织进行转录组测序,鉴定清上防风汤调控的差异表达基因,挖掘涉及的信号通路。代谢组学分析包含对肺组织和血清的无靶向代谢物检测,利用相关性分析揭示关键代谢物与靶基因的关联。 应用AutoDock Vina进行分子对接,筛选活性成分与Myd88、Ccl5的结合能力,并通过分子动力学(MD)模拟评估复合物的稳定性。
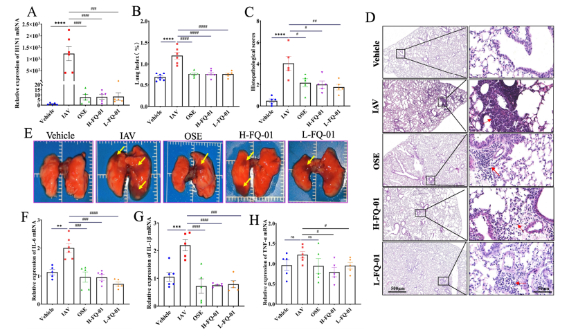
结果显示,FQ-01显著延长IAV感染小鼠的生存期,降低死亡率,缓解体重下降和临床症状评分,改善食欲和体温。RT-qPCR结果表明,FQ-01有效抑制肺部病毒复制,肺指数下降,组织病理学显示肺部炎症及结构损伤明显减轻。 网络药理学和数据库分析识别出1396个潜在靶点,筛选出224个核心靶点,功能富集提示其主要参与炎症反应与免疫调节通路,如TLR、TNF及NF-κB信号通路。

图:FQ-01对IAV感染小鼠病毒复制和肺部炎症的抑制作用
转录组数据揭示IAV感染诱导大量基因表达变化,清上防风汤治疗逆转其中1498个DEGs,KEGG分析强调TNF、NF-κB、MAPK及JAK-STAT等炎症相关通路的调控。WGCNA结合LASSO回归筛选出包括Myd88和Ccl5在内的20个关键基因。 免疫组化与RT-qPCR验证显示FQ-01有效抑制IAV诱导的Myd88和Ccl5表达,降低肺部主要促炎因子IL-6、IL-1β和TNF-α的水平。

图:FQ-01治疗IAV的网络药理学预测结果
代谢组学结果显示,肺组织中肌苷和血清中3-吲哚硫酸水平与Myd88、Ccl5表达呈显著负相关,表明清上防风汤通过调节肠道菌群相关的吲哚类代谢物和内源性嘌呤核苷,介导免疫调节。 分子对接显示清上防风汤主要活性成分如黄芩苷、黄酮类与Myd88和Ccl5结合能均低于-6 kcal/mol,结合稳定。MD模拟进一步确认这些复合物在100 ns内保持构象稳定。
综上,本研究基于多组学与机器学习方法系统揭示了清上防风汤抗A型流感病毒的分子机制,强调通过抑制Myd88和Ccl5信号通路,调节宿主免疫反应及代谢网络,有效抑制病毒复制和炎症反应。清上防风汤作为一种多靶点的中医复方,提供了抗病毒新策略,具备开发潜力。
原始出处
Lei, H., Zhang, H., Xu, Y. et al. Deciphering the antiviral mechanisms of Fangqin Qinggan decoction against influenza A virus: a multi-omics and machine learning approach. Chin Med 20, 158 (2025). https://doi.org/10.1186/s13020-025-01211-0
本文相关学术信息由梅斯医学提供,基于自主研发的人工智能学术机器人完成翻译后邀请临床医师进行再次校对。如有内容上的不准确请留言给我们。
本网站所有内容来源注明为“梅斯医学”或“MedSci原创”的文字、图片和音视频资料,版权均属于梅斯医学所有。非经授权,任何媒体、网站或个人不得转载,授权转载时须注明来源为“梅斯医学”。其它来源的文章系转载文章,或“梅斯号”自媒体发布的文章,仅系出于传递更多信息之目的,本站仅负责审核内容合规,其内容不代表本站立场,本站不负责内容的准确性和版权。如果存在侵权、或不希望被转载的媒体或个人可与我们联系,我们将立即进行删除处理。
在此留言




#A型流感病毒# #清上防风汤#
30 举报